Home    |   Documentation   |   Product Specification   |  Media   |  

Media

Security Hands Free System Prototype Demonstration


Team and Professor


Working With Mentor


Final Presentation


Long Range Reader
and Speaker Recognition


Printed Circuit Board
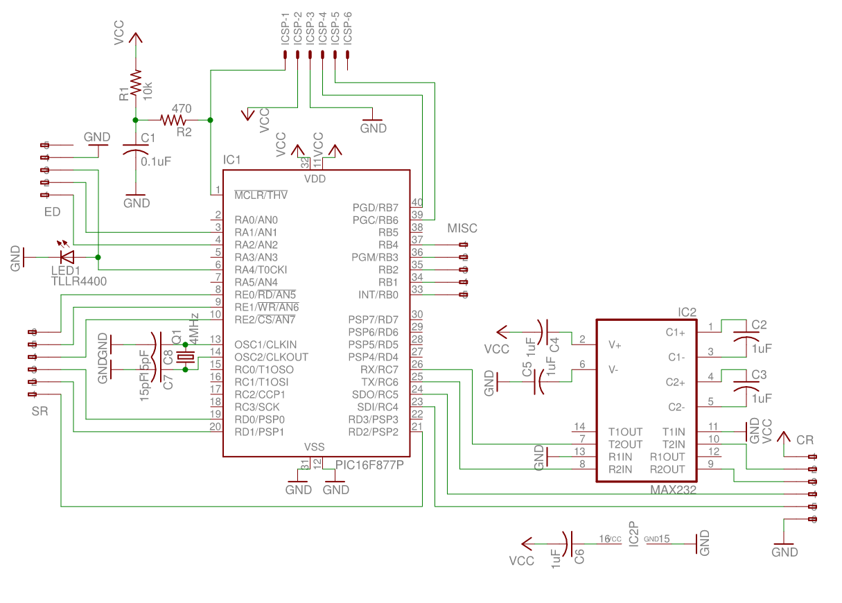
Schematic

System Layout


Printed Circuit Board


D-4990 Low Energy Operator

EEL 4914/4915 • Group 17 • Fall 2011/Spring 2012
Tutorials | Codes | Templates