Documents

Listed below are all of the files and resources associated with this project. The Senior Design I section is mostly initial research and design where the Senior Design II section contains final scematics and prototype results.


Senior Design I (EEL 4914)

1) Initial Document Proposal
2) Initial Block Diagram
3) EEL 4914 Final Report

Senior Design II (EEL 4915)

1) Critical Design Review
2) Conference Paper
3) Final Presenation
4) EEL 4915 Final Report
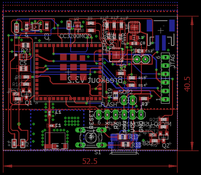
5) PCB Layout
6) Final Product