SCUAV

Safe Construction Unmanned Aerial Vehicle
UCF ECE Senior Design Spring 2018 - Group 13.

Project Description

SCUAV intends to revolutionize the construction industry through the use of drones capable of building in metropolitan areas. It will address the issue of safety and cost of construction in the modern day. As a proof of concept, the drone will be picking up prefabricated blocks from a construction materials site and assembling them into a structure.

SCUAV is sponsored by the project's team members.

Special thanks to Dr. Gita Sukthankar, Mr. Saif Ghassan, and Mr. Fred Cass for advising us throughout the development of the project.

Meet The Team

Baian Elmazry

Baian Elmazry

Baian is a 22-year-old graduating Computer Engineering student. He is responsible for handling the computer vision integration of the drone as well as developing the drone’s pathfinding algorithms. He recently interned at a small startup sofitU and will pursue a career in Robotics and Software Engineering. Baian eventually will pursue a graduate degree, focusing on Machine Learning.

Nicola DaSilva

Nicola DaSilva

Nicola is a 23-year-old graduating Computer Engineering student. She was responsible for designing the 3D printed frame, some of the software integration, and hardware layout of drone components. She is pursuing a career in the Software Engineering field. Nicola also plans to obtain her Master’s in the field of Robotics or Cyber Security, in the near future.

Veronica Love

Veronica Love

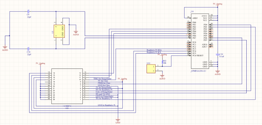
Veronica is a 21-year-old graduating Electrical Engineering student. She managed the distribution of power for the project and the design of the PCB. She has been a participant of the College Work Experience Program with Lockheed Martin since June 2016. After graduating she will be working for Direct Beam Incorporated. She will also be pursuing her Master’s in Electrical Engineering with a focus in Electromagnetics and Optics.

Alan Hernandez

Alan Hernandez

Alan is a 24-year-old graduating Computer Engineering student. He is responsible for the calibration of drone, manual flight testing, initial research into DroneKit, and assembling devices and other components to the project. Alan recently interned at Droplit.io. He will be pursuing a potential career in the Software Engineering field.