Vinyl records, once a nearly obsolete product, have been rising in popularity. Though vinyl records and record players have many drawbacks when compared to modern digital music consumption methods, including inconvenience of use, difficulty of distribution, and increased production and manufacturing time, there are also many advantages to the record players. One major advantage of the record player is that the record player’s system for generating sound is completely analog; the sound is never sampled and digitized, giving it a sound quality that is truer to the original recordings. The main goal of WARP was to remove as much of the disadvantages – inconvenience of use – as possible in using a record player.
WARP maintains the ability for the user to use all manual device controls, such as moving the tonearm, and using the physical buttons on the record player. Additionally, the mobile application can be used to control the record player’s power, rotation speed, and what specific song on the record is being played. User's will have the ability to search and add their vinyl record to the digitial catalog by taking a picture. WARP's Optical Character Recognition (OCR) software will anyalyze the picture and extract the artist name and album name from the vinyl label and use that information to query the Discogs database. Information about the vinyl record will be sent to the mobile application to be displayed and accessible to the user.
Martin Do is attending the University of Central Florida and working towards his Bachelor’s degree in Computer Engineering. He plans to enroll into graduate school to earn his Master’s degree in Computer Engineering. His contribution to the W.A.R.P. project was the design and development of the android mobile application. He also worked on integrating and establishing communication with the embedded hardware and server application.
Jose Medina is a computer engineering student with an interest in artificial intelligence applications, particularly in the machine learning area. For W.A.R.P he was in charge of the computer vision and 3D modeling tasks. He also took on a secondary role for development on the server and mobile application
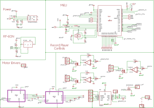
Micaiah Reid is an electrical engineering student focused on controls and embedded systems. For WARP, he was in charge of PCB design, embedded software implementation, circuit prototype design and testing, and remote server implementation.
Daniel Weinberg is currently a senior at the University of Central Florida. He plans to graduate with his Bachelor's in Electrical Engineering in 2018. Daniel hopes to pursue a career in FPGA and digital hardware design after graduation.
Group 15 would like to thank Chung Yong Chan for his guidance and mentorship, as well as Don Harper in the TI Innovation Lab for advising the structural and mechanical design. Thanks to Tiny Clutch for providing information that led us to Ogura to obtain an electromagnetic clutch
SoarTech graciously provided group 15 with a sum of $1000 for research and development. SoarTech is an artificial intelligence company geared towards modeling human reasoning.
Ogura graciously provided group 15 with two electromagnetic clutches that allowed us to control the horizontal movement of the tonearm.