Trash-E: The Autonomous Litter Picker Upper

Project Description

Autonomous cleaning robots, like a Roomba, currently only pick up small objects like food wrappers, dirt, crumbs, etc. Trash-E provides a solution that allows owners to autonomously pick up larger pieces of trash. This robot utilizes computer vision to detect cups and uses laser data to move around the room. It then picks up the cup with its arm and gripper that's attached to the end and moves it into a container on Trash-E.

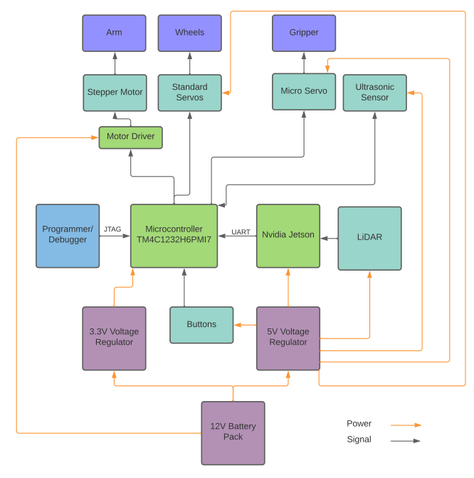
Block Diagram

Documentation

Senior Design 1 Divide & Conquer


Senior Design 1 Final Documentation


Senior Design 2 Critical Design Review Slides


Senior Design 2 Conference Paper


Senior Design 2 Final Presentation Slides


Senior Design 2 Final Documentation

Videos

Critical Design Review Video

Final Demo Video

Final Presentation Video





Special Thanks: Smart Charing Technologies

We offer a big thanks to Smart Charging Technologies for letting us use their lab facilities and donating the battery packs we used for our project.

The Team

Thomas Greco

Thomas Greco is a graduating computer engineering student at the University of Central Florida. Thomas has accepted a job with L3 Harris in Melbourne, FL, as a software engineer. Thomas' project role was developing embedded software, ROS SLAM software, and PCB design.

Christian Mayo

Christian Mayo is a graduating computer engineering student at the University of Central Florida. After graduation, Christian will be taking a job with Qualtrics in Seattle, WA, as a software engineer. Christian's role in the project was developing the object detection software and ROS SLAM software.

Alex Rizk

Alex Rizk is a graduating computer engineer at the University of Central Florida. After graduating Alex will be starting an embedded software engineering job with Lockheed Martin in Marietta, GA. In the future, he plans on pursuing a career in the fields of Robotics and Mechatronics. Alex's role in the project was developing embedded software, and mechanical design.

Chrizzell Jay "CJ" Sanchez

Chrizzell Jay 'CJ' Sanchez is an electrical engineering student , with a focus on Power and Renewables at the University of Central Florida. CJ has accepted a job with Affiliated Engineers in Gainesville, FL where he will perform MEP consulting. Chrizzell's role in the project was engineering power systems and PCB design.