Group 42 - Pick Pocket Tuner

The objective of this project is to design an automatic tuner for stringed instruments, mainly guitars. Our project is designed to be utilized for all skill levels of musicians, from beginners to skilled players, to quickly tune their instrument regardless of whether they are on stage in a loud environment, or in a closed practice room. The user should be able to tune their guitars in an accurate and fast manner to the correct frequency.

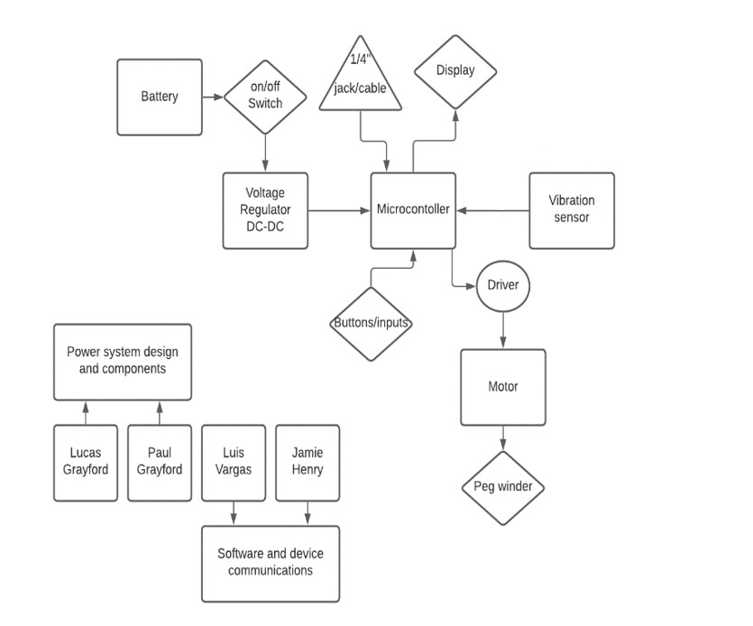
Block Diagram

Meet the Group Members

Paul Grayford

Paul Grayford

Electrical Engineer

Lucas Grayford

Lucas Grayford

Electrical Engineer

Luis Vargas

Luis Vargas

Computer Engineer

Jamie Henry

Jamie Henry

Computer Engineer

Documents

Document Icon

Initial Divide and Conquer Documentation

Document Icon

EEL4914 Final Documentation

Document Icon

EEL4915 Conference Paper

Document Icon

EEL4915 Final Documentation

Document Icon

Final Presentation Slides

Demos

Middle Term Demo

Final Project Showcase

Presentations

CDR Presentation

Final Presentation