Group 14 Fall 2008 - Spring 2009
Datasheets and other materials



CMOS Camera Datasheet
TI TVP5150 Video Decoder Datasheet
Xilinx FPGA Eval Board Guide
Avago Color Sensor Datasheet
PICAXE Color Sensor Manual
TAOS Color Sensor Datasheet
PICAXE Microcontroller Complete Manual
Short version of PICAXE Microcontroller manual
PIC18 Microcontroller Datasheet from Microchip
Color Sensor Program Code
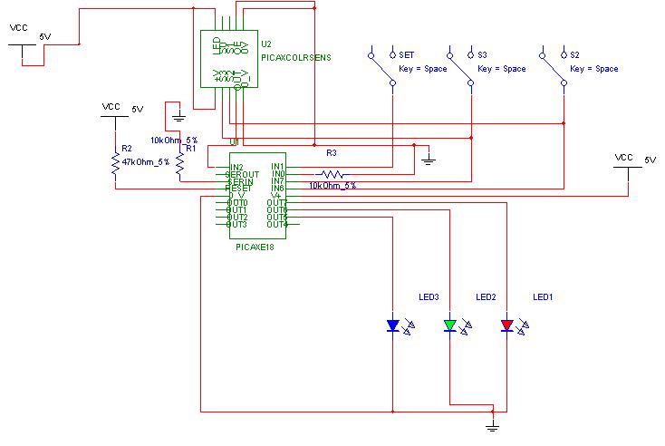
Color sensor Circuit Schemactic
PS2 Controller Interpreter Code
LM317TVoltage Regulator Datasheet