Documents

Listed below are all of the files and resources associated with this project. The Senior Design I section is mostly initial research and design where the Senior Deisng II section contains final scematics and prototype results. These documents are a combined effot from both the EE/CpE team and the IE/BS team.


Senior Design I (EEL 4914)

1) Initial Document Proposal
2) IE/BS Proposal Presentation
3) Initial Hardware Block Diagram
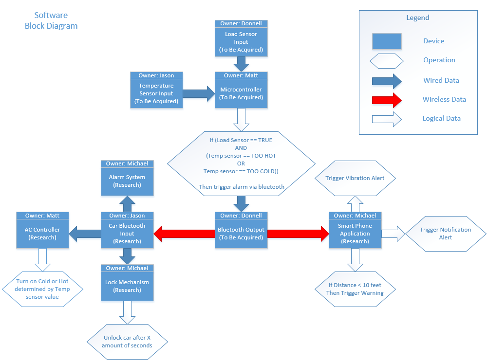
4) Initial Software Block Diagram
5) EEL 4914 Final Report
6) The Boeing Company Proposal

Senior Design II (EEL 4915)

1) Critical Design Review (CDR)
2) Conference Paper
3) Final Presenation
4) EEL 4915 Final Report
5) PCB Layout