Senior Design Group 6
The Medispencer
Medispencer Logo

The Medspencer

Senior Design Group 6

A smart medicine dispenser that dispenses medicine on fixed-schedule basis; for individual or family use.

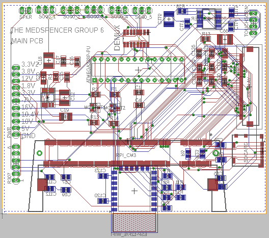
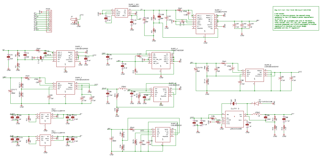
The main goal of this project is to accurately schedule users' prescriptions, dispense their medication at the proper time, and track their adherence. The Medispencer is designed and implemented for use in the household, by any number of patients. The device securely contains medicine and requires fingerprint identification. The Medispencer is an excellent method to aid patients and improve medication compliance, as it keeps medicine organized and scheduled, and alerts the patient when it is medicine time. This type of support is especially helpful for people with chronic health issues, complicated medication regimens, or lapses in memory. Unique features of the Medispencer include fingerprint identification for multiple users, medicine scheduling and record-keeping, and automatic sorting, at a lower cost than other devices on the market.

Project Sponsor

Dr. Fredesvinda Jacobs-Alvarez

Initial Project Description

Senior Design 1 Documentation

Critical Design Review

Conference Paper

Final Presentation

Senior Design 2 Documentation