D.E.A.R Drone

Senior Design Group B


Our Project Introduction

Welcome to our project D.E.A.R Drone! The D.E.A.R. Drone is an

autonomous delivery drone that has been created with the intent to

understand the scalability of delivery drones. In the past few

years, through the progression of machine learning and processing

powers continually increasing, it has allowed for the idea of

delivery drones to become a reality. This project utilizes machine

learning/computer vision to navigate autonomous flight in order to

drop a package of up to 0.5 pounds.

Our Project

Our project was conceived to make a scalable proof of concept

automated delivery drone. This can and has helped solve supply chain

consumers quickly and safely. Our D.E.A.R delivery drone is a quad

copter, with 6000mAh battery and will be able to carry a half a

pound payload to its destinations safely. This idea was conceived

when we looked upon the world during Covid’s peak and understood

delivery to customers remotely was to be the future of fast and most

importantly, safe, delivery. We took inspiration from Amazon’s drone

program, which, while not large, is still a working drone delivery

service. We planned on beginning with the simplicity of drone

flight, working towards autonomous flight, and then incorporating

other features that would lead towards a more robust and workable

drone delivery platform at the end of the project.



Videos

Critical Design Review Middle Term Demo Showcase Final Presentation Final Demo

Documentation

Divide and Conquer Senior Design 1 Final Document Critical Design Review Presentation Middle Term Demo 8 Page Conference Paper Final Demo Final Presentation Senior Design 2 Paper

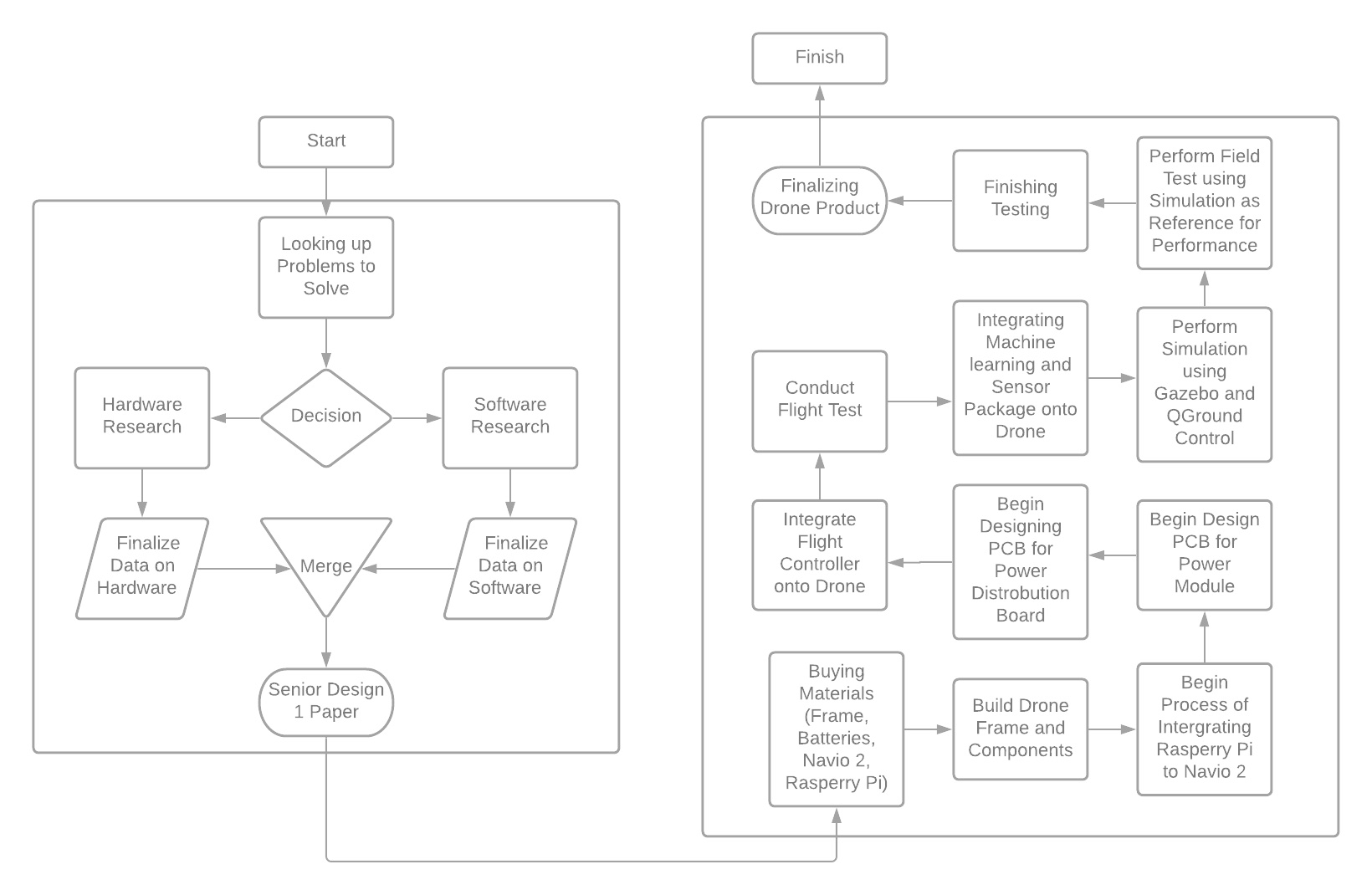
Diagrams/Graphs

Project & System Diagram Overall System Block Diagram Software

The Team

Daniel Biller - Computer Engineer

Ellie Lane - Computer Engineer

Austin Perkins - Electrical Engineer

Raymond Chenoweth - Electrical Engineer