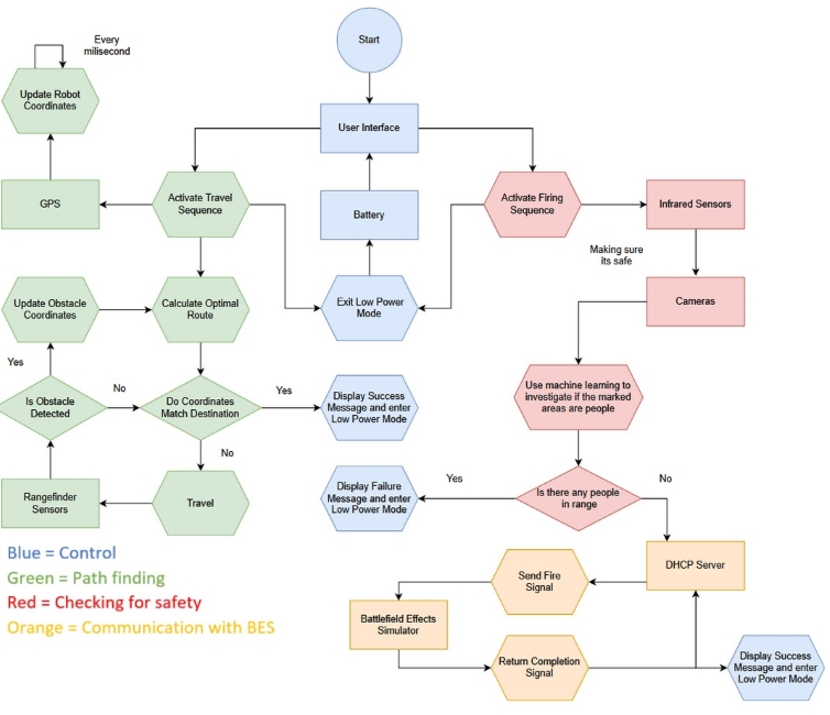
The Battlefield Effects Simulator robot is a small scale version of a robotic system that will be utilized on live fire ranges to support training realism and feedback, threat representation, and pyrotechnical handling. This version of the robot will maneuver through rough terrain to and from desired locations to accurately fire pyrotechnics when proper safety signals are sent. The BES for this prototype will not be on top of the robot, but will still be in communication with it. The robot will interact with the BES to send the safety conditions for when it is clear to fire the pyrotechnics. Our team had the opportunity to attend I/ITSEC, the worlds largest modeling, simulation, and training conference. During this time we were able to brief the PEO, who is the equivalent of a 2-star general, the UCF Board of Trustees, and the National Security Innovation Network Director of the Pentagon.
James Todd: james.a.todd28.civ@army.mil
Jeremy Lanman: jeremy.t.lanman.civ@army.mil
David Howard: david.howard@shockstreamtech.com
Tom Waligora: twaligora@prattmiller.com
![]() |
Jared Rymkos is a 20-year old graduating Computer Engineering student who is currently seeking Software Engineering positions. |
![]() |
Julia Kemper is a 22-year old graduating Computer Engineering Student. Kemper recently accepted a job with The MITRE Corporation as a Software and Simulation Engineer. She will continue to work as an engineering contractor for the US Army. |
![]() |
Michael Rodrigues is a 24-year old graduating Electrical Engineering student who is currently seeking Electrical Engineering positions. |
![]() |
Nicholas Nachowics is a 24-year old graduating Computer Engineering student who recently accepted a position with Northrop Grumman as a Software Engineer. |
Divide and Conquer10 Page starting document Download |
Senior Design 1 ReportFinal document from our first semester Download |
Senior Design 2 ReportFinal document for our project Download |
Conference Paper8 page overview of project to faculty Download |
CDR SlidesSlides from our CDR video Download |
Itsec SlidesSlides for our presentation at Itsec Download |
Final SlidesFinal presentation slides Download |


Critical Design Review |
Midterm DEMO |
Final Presentation |
Final DEMO |