EV-EMCU
Home
Senior Design I
Senior Design II
Files
Gallery
initialdoc.doc
File Size:
61 kb
File Type:
doc
Download File
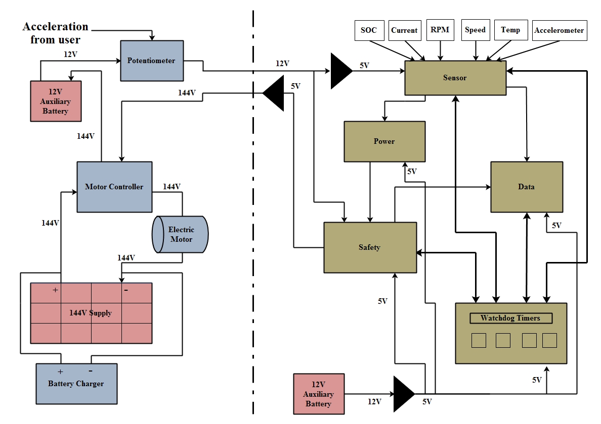
Initial Block diagram
File Size:
208 kb
File Type:
jpg
Download File
Final paper SD
File Size:
3691 kb
File Type:
pdf
Download File