Group 11 - B.R.A.V.O.
Schematics
Menu
HOME
GROUP MEMBERS
DOCUMENTATION
SCHEMATICS
PHOTOS
VIDEOS
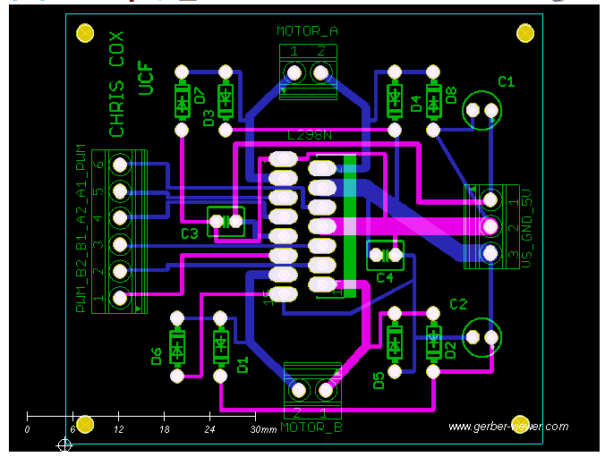
      PCB Schematics
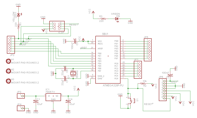
      Motor Controller Schematics