Home
Documents
Media


Videos

Functioning Solar Sculpture   Midterm Demo Test
 
     
Solar Charging Test
 


Pictures

Solar Sculpture
Solar Sculpture
Digital Neopixel LEDs
Neopixel Strips
PCB
PCB
Arduino Nano
Arduino Nano
LED Schematic
LED Schematic width=
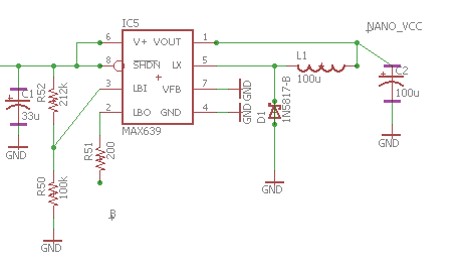
MAX639 Schematic
MAX639 Schematic
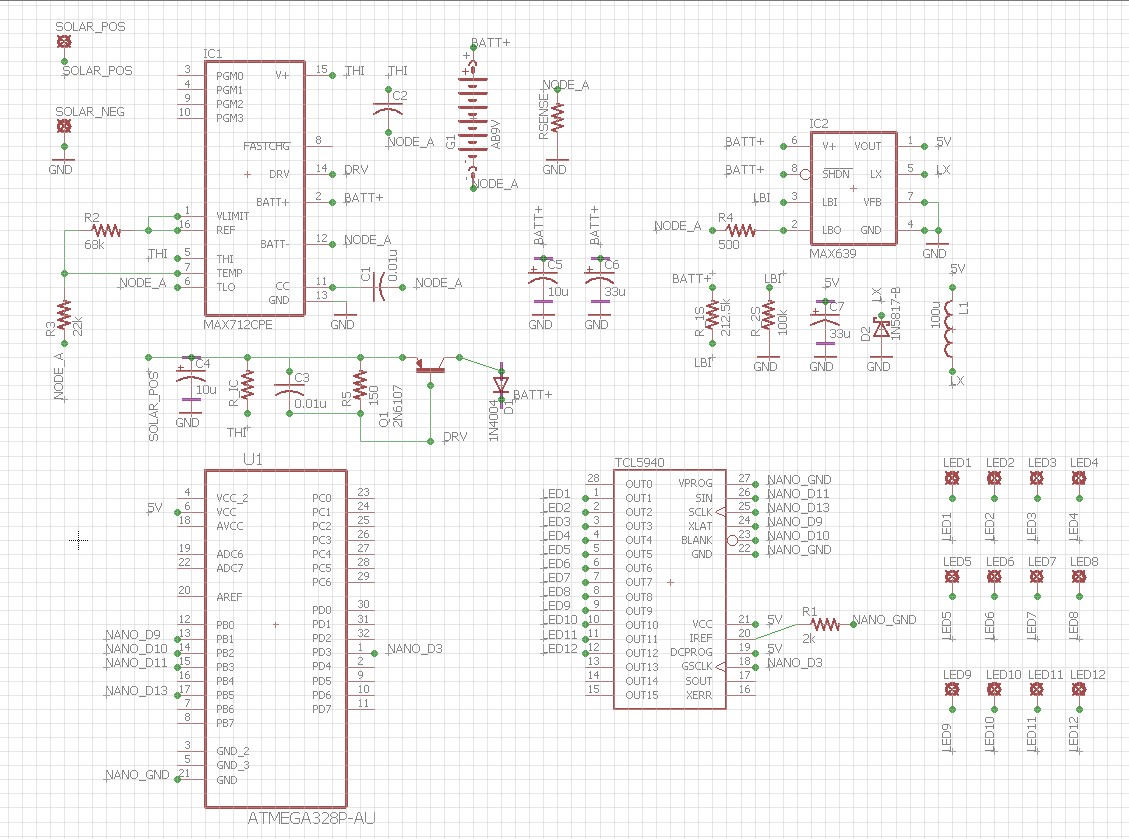
Nano/TLC Schematic
Arduino Nano/TLC5940
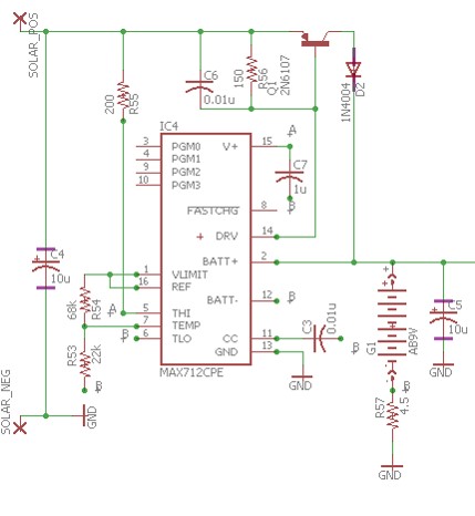
Solar/MAX712 Schematic
Solar/MAX712 Schematic
Eagle Schematic
Eagle Schematic
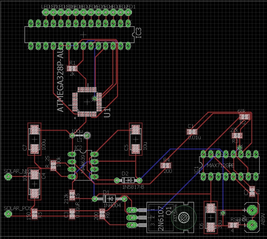
PCB Design
PCB Design
Voltage Regulator
Voltage Regulator
TLC
TLC
Charge Controller
Charge Controller
Solar Panels
Solar Panels


App Interface

App Interface
App Interface
App Interface
App Interface
App Interface
App Interface
App Interface
App Interface


End of Gallery