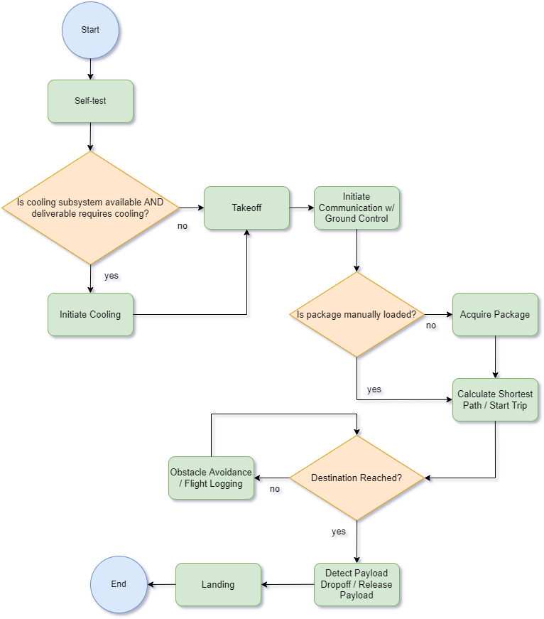
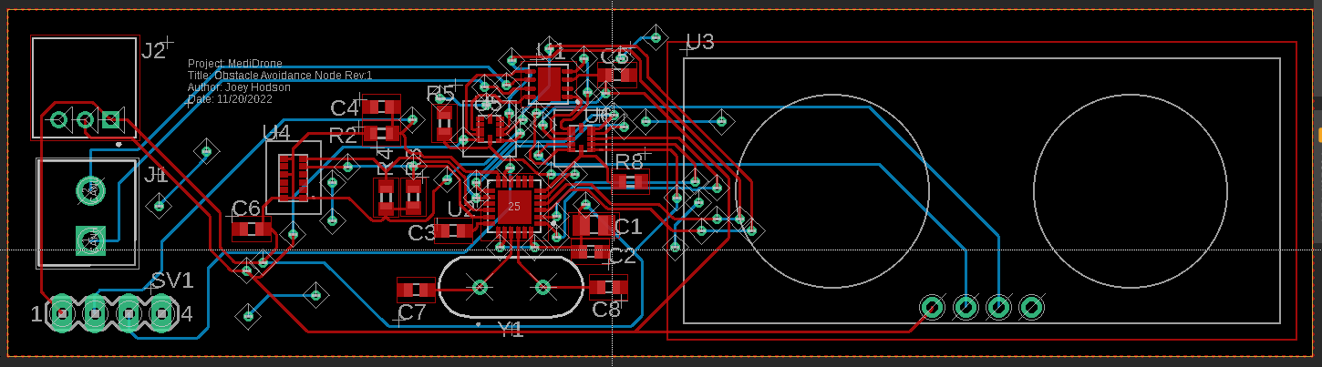
MediDrone

Home Senior Design I Senior Design II Gallery

Gallery