Guardian

By KnightGuard Corporation

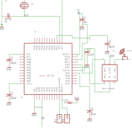
Control Schematic

The primary part of both devices is the controller. The controller part of the schematics uses a Nordic Semiconductors nRF51422 microcontroller. The controller controls teh sending and recieving of the Bluetooth signals from the other device as well as the app. To get the signal into the proper frequency for the sending and recieving of the bluetooth signals, a balum filter was used as it reduced the overall size by replacing several inductors and capacitors that are normally used for signal propagation.

Charging Schematic

The charging schematic was used on a design used on a purchasable device on SparkFun. The circuit uses a micro-usb input for the charging on a LiPo battery built into the second device. This allows the device to be complete self-contained to avoid the possible tampering of the self-defense mechanism when it becomes implemented.

Defense Activator

The defense activator circuit portion of the second device's schematics allows the mechanism and, in our design, the allagory which is designed using a buzzer and LED, to be activated. This is done using a N-channel MOSFET switch that would recieve the signal given by the control circuit, closing the connection between the self-defense portion of the design and ground, completing the circuit activating the self-defense mechanism or allagory.

PCB Designs