Senior Design I Documents:

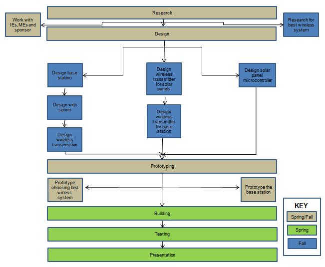
BLOCK DIAGRAM

INITAL PROPOSAL

FINAL PAPER SD I

MICROCONTROLLER DATA SHEET

XBee DATA SHEET

 

Senior Design II Documents:

 

 

 CRITICAL DESIGN REVIEW

 

 

 CONFERENCE PAPER

 

 

 PROGRESS ENERGY SYMPOSIUM PRESENTATION

 

 

 FINAL CDR

 

 

 FINAL PAPER SD II