Home
Documentation
Team Members
Media
Senior Design I - Spring 2014
Initial Project Description and Block Diagrams
SDI Final Documentation
Senior Design II - Summer 2014
Critical Design Review
Conference Paper
SDII Final Presentation
SDII Final Documentation
Other Files
General Block Diagram
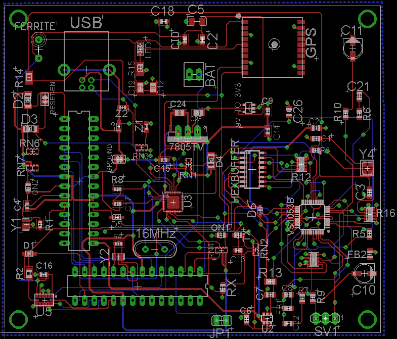
PCB Layout
© Copyright 2014 | Zoilo Boehme, Eric Hoofnagle, Lane Starratt